方案概述
近年,个人人民币银行结算账户管理体制发生重大变革。2018年1月,人民银行出台有关个人账户管理的新政——《关于改进个人银行账户分类管理有关事项的通知》,旨在为个人账户分类管理机制推广提速,促进Ⅱ、Ⅲ类个人账户的使用。
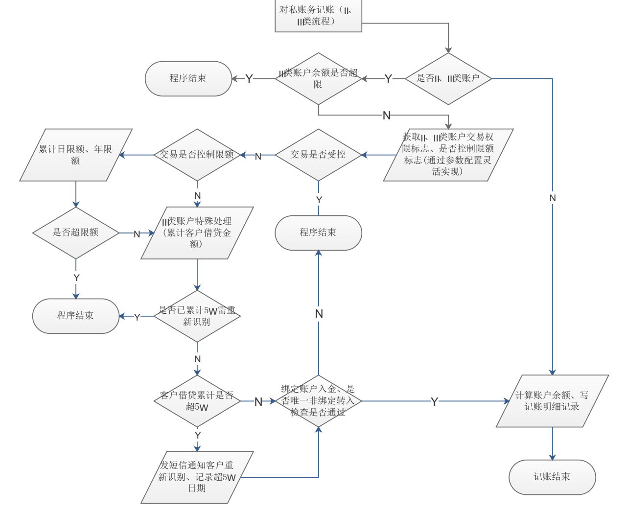
此前,央行已经两次印发相关通知。2015年底,央行印发《关于改进个人银行账户服务加强账户管理的通知》,首次提出Ⅱ、Ⅲ类个人账户概念,建立了个人账户分类管理机制;2016年,又先后印发了《关于加强支付结算管理防范电信网络新型违法犯罪有关事项的通知》和《关于落实个人银行账户分类管理制度的通知》,明确同一个人在同一家银行只能开立一个Ι类个人账户,全面推进个人账户分类管理。个人账户分类管理机制制度设计中,Ⅱ、Ⅲ类个人账户主要应由个人通过网上银行、手机银行等电子渠道开立,适用于日常小额支付的场景。Ⅱ、Ⅲ类个人账户机制建立除便捷支付外,另一重要目的是防控风险,例如,当同一个人在同一银行开立的所有Ⅲ类个人账户资金双边收付金额累计达到5万元时,银行机构应当要求个人提供有效身份证件;Ⅲ类个人账户消费和缴费、非绑定账户资金转出等出金的日累计限额合计和年累计限额合计下调;同一银行法人为同一个人开立Ⅱ、Ⅲ类个人账户的数量原则上分别不得超过5个;同一家银行通过电子渠道非面对面方式为同一个人只能开立一个允许非绑定账户入金的Ⅲ类个人账户等,都切实有效地筑起风险“隔离带”,保护个人资金和信息的安全。
II、III类账户项目核心业务方案内容主要包括:II、III类账户开立(柜面渠道开立和电子柜面渠道开立)、II、III类账户绑定I类账户、II、III类账户柜面核验、II、III类账户重新识别、个人银行账户升降级以及对私账务II、III类账户交易的权限、限额等处理。

渠道平台通讯
各个渠道与核心系统的通讯都基于XML的消息格式标准,经过ESB企业服务总线(全称为Enterprise Service Bus)作为适配建立连接,使银行各系统与核心系统之间间成为松耦合关系。核心系统每个交易都对应一个CONF文件配置在Spring容器中,每个交易都能请求到具体对应的交易程序,最后再组装好响应报文返回到调用渠道。
方案主要功能
● 柜面开立个人银行账户
● 电子渠道开立个人银行账户
● II、III类账户柜面核验
● II、III类账户绑定解绑
● 个人银行账户升降级
● 卡折互换、换卡交易
● 账户重新识别
● III类账户收付超额发送短信
● III类账户收付超额限制交易设置
● 个人银行账户个数控制
● II、III类账户支付充值提现控制
● II、III类账户交易权限控制
● II、III类账户日限额、年限额控制
● II、III类账户账户信息查询